教育服务

主题服务

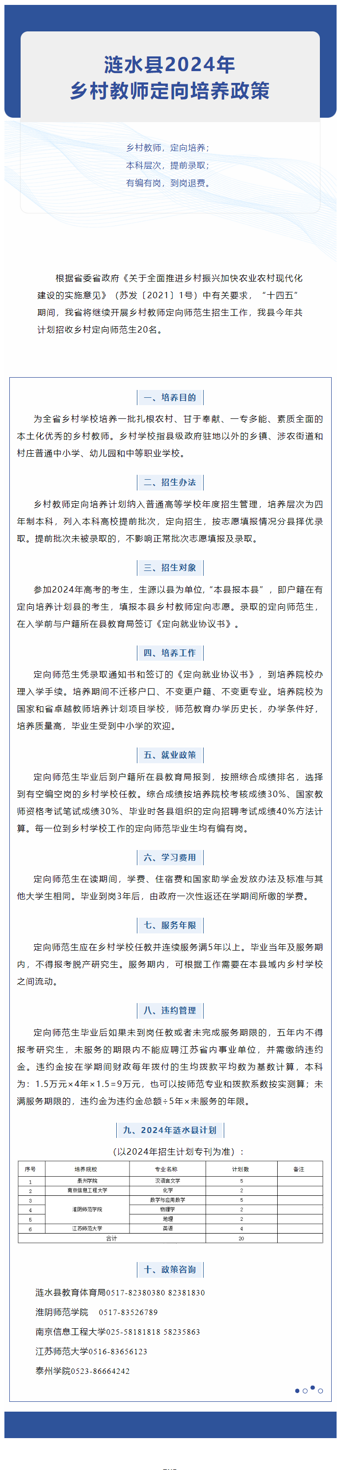
涟水县2024年乡村教师定向培养政策

时间:2024/05/10    来源:    字号:[ ]

QQ截图20240823154019.png

Baidu
map